{{ 'fb_in_app_browser_popup.desc' | translate }} {{ 'fb_in_app_browser_popup.copy_link' | translate }}

{{ 'in_app_browser_popup.desc' | translate }}

首先感謝過去一年對有願「矯正機關贈書專案」的支持。2020贈書專案已圓滿完成,特此公告向所有參與者報告、說明結案內容。

 

2020年《安定的力量》抄經本,總計助印共26,150本(指定助印共22,003本;不指定助印由有願統籌安排共4,147本),其中「父母恩重難報經」7,400本、「般若波羅蜜多心經」12,200本、「地藏菩薩本願經」6,550本,已分送至全台監獄、看守所、技能訓練所、戒治所、少年觀護所、矯正學校共51所矯正機關。(「2020矯正機關贈書專案」參與人助印明細 / 全台矯正機關分送列表,請見下方連結)

來自高牆內的迴響

有時體認到誤入歧途,是需要透過時間來敲醒的;然而,錯誤的人生,也需要更多悔悟和彌補的勇氣,社會的接納與支持,是為他們搭起生命的指引燈,在苦難裡得勝。」——主愛之家

 

幾乎每一、二週,我們便會收到來自矯正機關同學寫畢寄回的抄經本,有的也會在信中分享他的心情與轉變……這對我們是一種回饋,也是十分難得的互動;凡所有來信,我們均會一一回覆,也依需要繼續提供抄經本,供同學們抄寫。

第二屆以「禮運大同篇」為題,圓滿完成

為鼓勵書寫,於機關內搭配舉辦的「改寫人生—全國矯正機關硬筆書法比賽」,去年圓滿完成第二屆,參賽作品共855件。在這些投稿中,總能讓人感受到筆下的用心,尤其今年因書體不限,我們更是能從眾多的參賽作品裡,欣賞到楷、行、草、隸、篆,甚至是特殊字型等各路寫字好手的各種創作。

一份珍貴的鼓勵和禮物

而我們也在這個過程中,感受到同學真摯的心意。在去年整理比賽作品時,我們意外發現一幅珍貴的親筆書法心經。它來自南二監書法班的同學,作品以魏碑體寫成,是送給有願一份別具意義的禮物。信中同學分享道:「寫字,不單是寫寫字而已,還是一種內在與藝術的結合。」、「會將所學以行動化作教育帶進社會,改寫人生『過去種種昨日死,以後種種今日生』」,字裡行間看得出來,他在學習書法的過程中,對人生有著一番不同已往的體會。

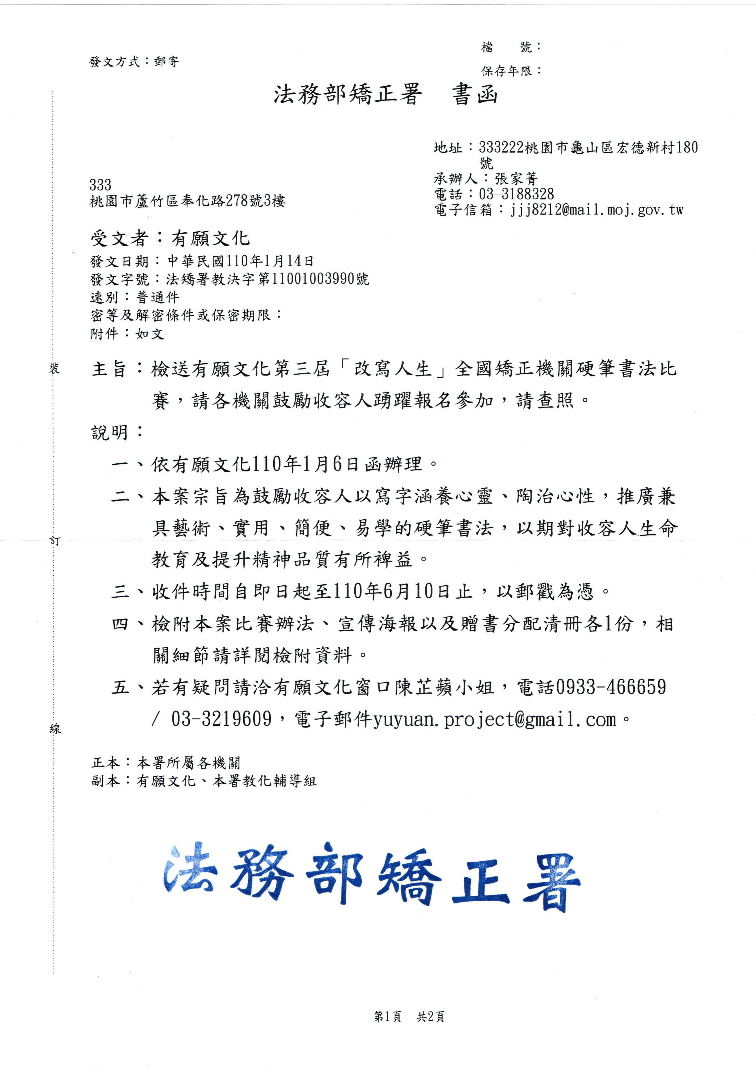
第三屆特別區分「成人組」與「青少年組」

寫字比賽得獎與否總在其次,最重要的,是寫字過程中帶來的那份安定的力量。每年我們依照實際經驗調整作法,希望活動一年比一年進步,臻於完善。今年進入第三屆,特別區分「成人組」與「青少年組」,青少年組供誠正中學(含分校)、明陽中學、少年觀護所同學參加,期望讓青少年孩子有更多被看到的機會。

安定的力量:以送進矯正機關為訴求的硬筆抄經本

《華嚴普賢行願品》:「於闇夜中,為作光明;於失道者,示其正路。」《安定的力量》抄經本的推出,始於如何讓大家發心助印的善書,能真正發揮經典教化人心的力量。自2018年贈書專案執行後,因為所有參與人的支持,讓有願有這個機會在這個容易為大眾忽視、卻至關社會人心安定的角落,貢獻我們的心力。如我們曾寫的,在這個出版不景氣的時代,有願面對的是不一樣的讀者、不一樣的支持者,感受尤為深刻;也因因緣成就的不易,更是時時提醒著我們每一步的不忘初衷、謹慎踏實,當盡所能地讓每一本大家發心助印、交付予我們的善書,都能發揮最大的力量。最後再次深深地感謝一路同行與支持的您們!

 

贈書專案完整明細,請見下方連結,有任何疑問或寶貴建議,都歡迎與我們連繫作為有願改進與努力的方向,未來亦歡迎各界企業單位,一同共襄盛舉!

結案相關資料公告如下:

「2020矯正機關贈書專案」參與人助印明細https://bit.ly/2YnccPW

※ 全台矯正機關分送列表https://bit.ly/2NxE15V

 

延伸閱讀:

※ 「2019矯正機關贈書專案」結案資料公告https://bit.ly/2MrNtHA

※ 「2018矯正機關贈書專案」結案資料公告http://bit.ly/3ahBnIz

※ 「2016矯正機關贈書公益計劃」結案資料公告http://bit.ly/2TkqSev