{{ 'fb_in_app_browser_popup.desc' | translate }} {{ 'fb_in_app_browser_popup.copy_link' | translate }}

{{ 'in_app_browser_popup.desc' | translate }}

首先感謝過去一年對有願「矯正機關贈書專案」的支持。2022贈書專案已圓滿完成,特此公告向所有參與者報告結案內容。

 

2022年《安定的力量》抄經本,總計助印共42,245本(指定助印共35,998本;不指定助印由有願統籌安排共6,247本),其中「父母恩重難報經」7,624本、「般若波羅蜜多心經」12,367本、「地藏菩薩本願經」11,790本、「藥師琉璃光如來本願功德經」9,937本、「無量壽經」527本,已完成年度寄發,送至全台監獄、看守所、技能訓練所、戒治所共45所矯正機關。(*「2022矯正機關贈書專案」結案網頁,請見下方網址)

一步一腳印,一腳印一個希望

《華嚴普賢行願品》:「於闇夜中,為作光明;於失道者,示其正路。」《安定的力量》抄經本的推出,始於如何讓大家發心助印的善書,能真正發揮經典教化人心的力量。自2018年監獄贈書專案開始,今年已是第五年,近二千個日子,我們持續透過抄經推廣,將大家的善心善念,傳遞給機關裡的同學,也陪伴他們,跟著他們一起成長。在每年不斷新的故事與迴響中,更讓我們相信每一本送出去的善書、每一次真誠的互動,都代表著無限的可能和希望。

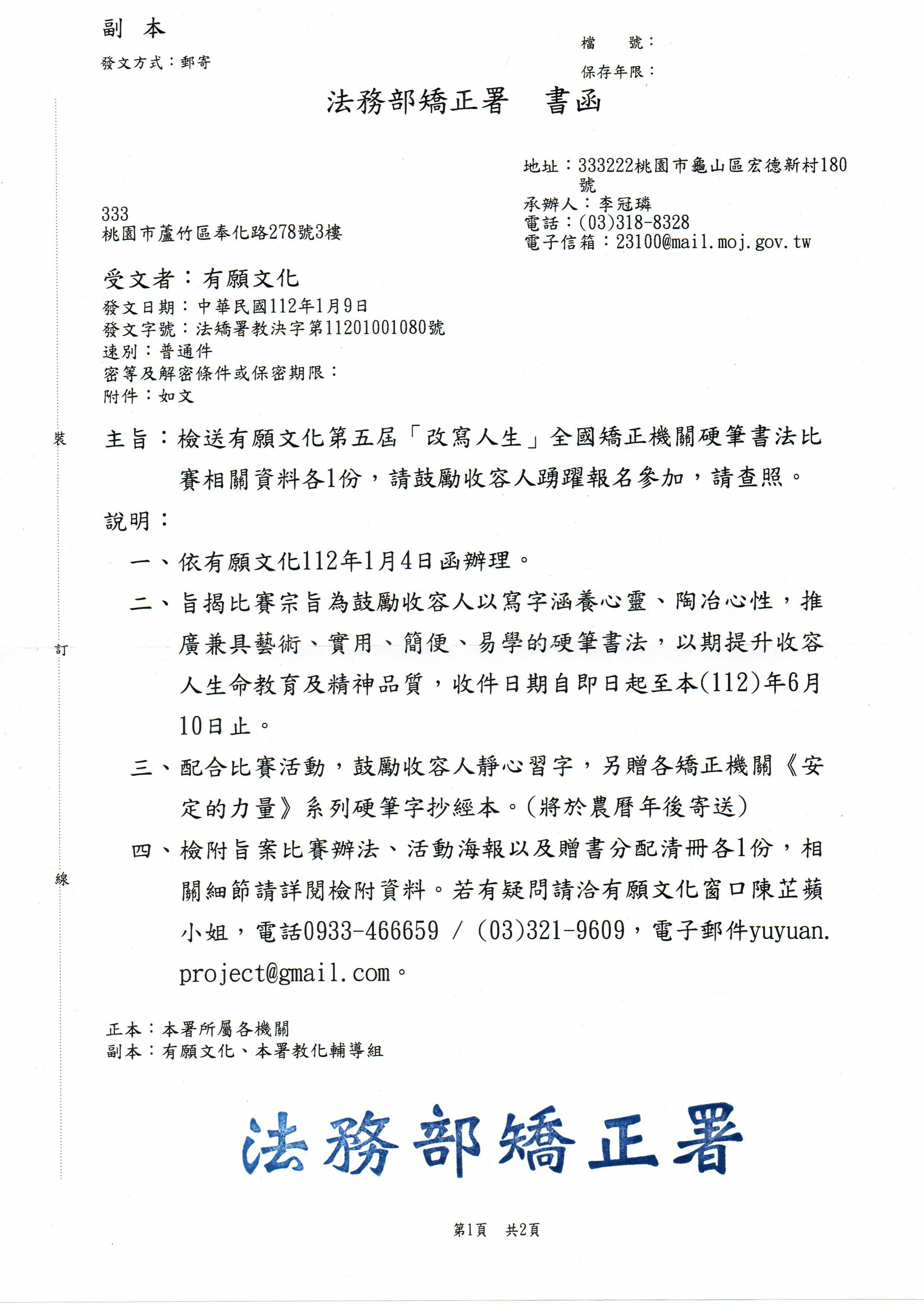
第四屆「改寫人生」全國矯正機關硬筆書法比賽 圓滿落幕

同時為鼓勵書寫,於機關內搭配舉辦的「改寫人生—全國矯正機關硬筆書法比賽」,今年圓滿第四屆,總計參賽作品共777件。硬筆寫字工具簡單、進入門檻低,一張紙、一支筆,便人人能寫、隨時可寫,只要提起筆,就是一段與自己對話的靜心時光,這也是有願推出《安定的力量》硬筆抄經本的原意與初衷。

鼓勵靜心讀經寫字,第五屆增設「自由投稿組」

每年我們從比賽中累積經驗、調整作法,希望一年比一年進步,期許這個機關內的活動,能漸漸朝與外界比賽相同的水準來舉辦。第五屆再增設「自由投稿組」,同學可從《安定的力量》系列抄經本中自選段落參賽。總之,是希望以多元的方式,鼓勵同學讀經、寫字,從這當中涵養心性,迎向新的人生。

珍貴的迴響:來自台北監獄同學創作的「改寫人生」主題曲

值得一提的是,在前年第二屆「改寫人生」比賽過程中,我們認識了台北監獄中,一位十分具有音樂才華的同學。這一兩年裡,我們陸續提供他相關音樂創作的活動訊息,他也從中多次獲獎,得到肯定。為此,他特別寫了一首「改寫人生」送給有願,而我們也委請有吉他詩人之稱、曾獲不少音樂獎項肯定的董運昌老師編曲,一同完成這個珍貴的禮物。(歡迎點選連結試聽,聽過的都說讚喔!也期待未來能盡快在有願相關影音作品中出現:🎼改寫人生創作曲)

感恩一路同行的您們!

「有時體認到誤入歧途,是需要透過時間來敲醒的;然而,錯誤的人生,也需要更多悔悟和彌補的勇氣,社會的接納與支持,是為他們搭起生命的指引燈,在苦難裡得勝。」——主愛之家

 

矯正教育的用意在「更生」,是協助、陪伴每一位犯錯者重新展開新的人生,重新復歸社會,為社會所用。今年度,我們擬增設獎助學金,鼓勵同學在獄中參與進修教育,有願將提供學分費、學雜費等補助,目前正在研議作法,希望今年開始試行。

 

走過五個年頭,我們要再次向長期支持有願監獄贈書專案的參與者,表達深重的感謝。因為有您們,我們才得以將佛法的理念精神注入其中、得以展開這些相關工作,也相信這每一分善念、每一個因緣種子,終將為我們帶來一個更美好、理想的淨土社會。再次感謝大家!

 

-----

贈書專案完整明細,請見下方連結,有任何疑問或寶貴建議,都歡迎與我們連繫作為有願改進與努力的方向,亦歡迎各界企業單位,一同共襄盛舉!

結案相關資料公告如下:

「2022矯正機關贈書專案」參與人助印明細https://bit.ly/3vJQp5I

※ 全台矯正機關分送列表https://bit.ly/3WVLieO

 

延伸閱讀:

※ 「2021矯正機關贈書專案」結案資料公告https://bit.ly/3Zmnoui

※ 「2020矯正機關贈書專案」結案資料公告https://bit.ly/3HVhYNm

※ 「2019矯正機關贈書專案」結案資料公告https://bit.ly/2MrNtHA

※ 「2018矯正機關贈書專案」結案資料公告http://bit.ly/3ahBnIz

※ 「2016矯正機關贈書公益計劃」結案資料公告http://bit.ly/2TkqSev